- 產品詳情
基本參數

產品性質
●本品為白色粉末或顆粒,不溶于水,常溫下不溶于乙醇、丙酮等溶劑,可溶于熱的氯化烴和芳烴類溶劑,無毒,可安全應用于食品工業。
產品用途
● 本品可作為聚乙烯、聚丙烯、聚酰胺等吹塑膜的爽滑劑、抗靜電劑;聚丙烯的抗粘結劑,改善注射成型和擠塑成型的加工操作性,使管式薄膜的開口容易,因其具有抗靜電作用,故可減少制品表面灰塵;在PVC中有突出的內滑作用。
● 在涂料行業中,可作為汽車、家具等面漆的增滑劑,可有效防止表面涂層在刮擦時出現痕跡。
● 芥酸酰胺是一種從植物油中精煉的具有低色度(90Pt-Co)和低水分含量(100mg/kg)的芥酸酰胺。芥酸酰胺具有優良的爽滑性和良好的防粘連性能。加入芥酸酰胺并充分預混,可有效降低聚合物和設備、聚合物與聚合物間的摩擦力和附著力,使加工速度和產品質量得到大副提升。
芥酸酰胺具有微小的粒徑尺寸,在同其他添加劑或聚合物混合時會更加均勻。
產品特色
由于芥酸酰胺可在產品成型后持續遷移而在產品表面形成一層薄膜,使產品具有良好的滑爽特性和防粘連性。而終產品的機械性能和視覺效果都沒有較大的改變。同時芥酸酰胺具有比油酸酰胺低的揮發性和耐高溫的熱穩定性,芥酸酰胺的耐高溫特性使其很適合應用于PP 薄膜領域。芥酸酰胺因具有比油酸酰胺更大的分子量而延緩了分子向外遷移,這有利于薄膜下線后立即上印刷生產線。
芥酸酰胺在熱塑性聚合物中的應用范圍很寬,根據需求的不同其添加量為0.05%---0.3%。
在油墨中加入芥酸酰胺后可提升油墨的滑爽性和防粘連性。芥酸酰胺還可使石蠟和樹脂涂覆紙張或紙板時具有更好的滲透性和爽滑性。芥酸酰胺還可被用在膠粘劑、涂料和EVA 高聚物中;并且可做為造紙生產中的消泡劑、顏料的分散劑、金屬材料的表面潤滑劑使用。
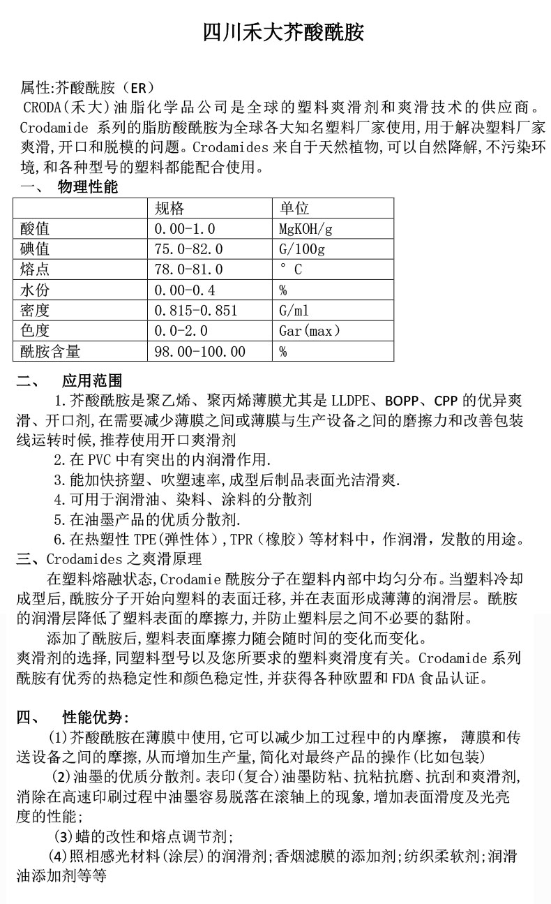
產品規格
規 格 名 稱 | 規 格 |
碘值 (g1/100g) | 74—79 |
酸值 (mgKOH/g) | 〈1 |
熔點 (攝氏度) | 80—84 |
閃點 (攝氏度) | 210 |
含 量 | 99% |
產品包裝:25kg(塑料袋或紙袋)




- 如果您對我們的禾大CRODA芥酸酰胺 ER-CH-BE有任何疑問,或者想索取禾大CRODA芥酸酰胺 ER-CH-BE物性表datasheet、物質安全資料證書MSDS、ROHS檢驗報告、SGS報告、REACH環保證明、FDA證明、EU法規證明、UL證書及出廠證明COC/COA報告等,敬請撥打我們的服務熱線 18217738086,或者點擊 聯系我們 給我們留言。
- 我要提問:
產品特性
- 禾大CRODA芥酸酰胺 ER-CH-BE 物性表, 禾大CRODA芥酸酰胺 ER-CH-BE 產品參數,禾大CRODA芥酸酰胺 ER-CH-BE 性能表,禾大CRODA芥酸酰胺 ER-CH-BE 出廠報告, MSDS,, 物質安全資料表, UL黃卡,{ SGS報告, RoHS, 食品級認證, NSF飲用水標準, 產品資料, 產品性能, 出廠報告, 原廠原包, 代理商, 熱變形溫度, 熔指數, 流動系數, 抗沖擊性能、沖擊強度, 低溫韌性、低溫抗沖擊性能, 熔體流動系數、熔體流動速率, 加工工藝、加工參數、加工溫度, 歐盟RoHS 德國FDA 美國FDA 日本FDA
- 標簽











